

.
.
Points Clés
- Capteur de mesure de vitesse optique à fente infrarouge
- Utilisé pour compter les roues et détecter les objets
- Remplacement optique pour les tests de moteur
- Tension de fonctionnement: 3.3V-5V
- Forme de sortie: commutateur numérique OUT sortie (0 et 1)
Description du produit
Caractéristiques du produit
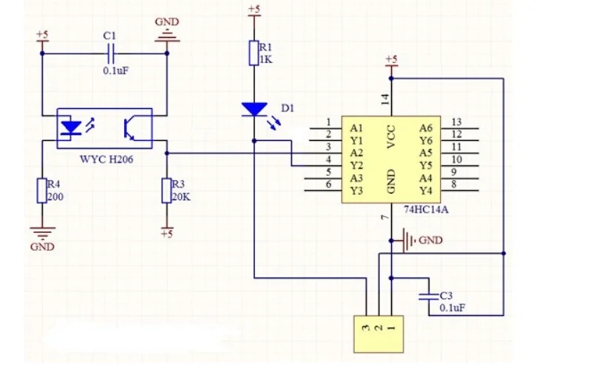
Le capteur photoélectrique à fente est composé d’une diode électroluminescente infrarouge et d’un phototransistor NPN d’une largeur de rainure de 5.9mm. Tant que l’objet non transparent passe par le type de fente, il peut être déclenché (utilisé avec la roue de code de voiture du magasin) pour sortir TTL bas niveau. Le déclencheur Schmitt est utilisé pour secouer le pouls, qui est très stable et peut être utilisé pour mesurer la vitesse de la voiture, mesurer la distance et autres! Trous de montage de vis M3 aux deux extrémités.
Paramètres du produit
- Tension de fonctionnement: 3.3V-5V
- Forme de sortie: commutateur numérique OUT sortie (0 et 1)


Programmation
Le port OUT du module de mesure de vitesse est relié au port d’interruption externe du MCU. Chaque fois qu’il y a une conduction infrarouge, c’est un tampon externe.
Conception logique
Distance de mesure:
La sortie du capteur de vitesse est un signal d’impulsion, une impulsion est interrompue une fois; le rayon infrarouge est faible lorsqu’il est allumé, nous réglons donc l’interruption sur le mode tactile bas niveau. Il y a des grilles entières sur la roue de code générale. Peu importe combien de grilles sont en principe, par exemple, 10 grilles, c’est-à-dire qu’il y a 10 espaces. Après que le moteur tourne, le rayon est allumé 10 fois, et le niveau bas externe est 10 fois. Installez les idées ci-dessus, notre capteur de vitesse peut jouer l’effet, nous savons qu’il y a 10 interruptions dans un cercle, nous calculons donc le nombre d’interruptions, le nombre total de fois obtenu est divisé par 10 est le nombre de rotation du moteur, puis selon la roue Le périmètre, Calculer la longueur de la roue, vous pouvez déterminer la distance parcourue par la voiture.
Vitesse de mesure:
Selon l’idée de mesurer la distance, nous utilisons une minuterie MCU pour calculer le nombre d’interruptions externes reçues en une seconde. Par exemple, si nous recevons 20 interruptions externes en une seconde, nous pouvons juger que la vitesse de la voiture est de 1 seconde et que la petite roue tourne deux fois. Ensuite, calculez la circonférence de la petite roue, vous pouvez connaître la vitesse de la voiture pendant 1 seconde.
Précautions
Câblage correct! Ne pas inverser le positif et le négatif, de sorte que l’électronique de la carte brûle. Les lecteurs Arduino doivent régler le port d’E/S du MCU en mode entrée/mode réception, sinon ils ne seront pas disponibles. Les autres MCU, ou des cartes de contrôle plus avancées telles que ARM, doivent être réglées en mode entrée/mode réception si le port d’E/S doit être réglé en mode entrée/sortie, sinon il ne peut pas être utilisé. Le MCU série 51 peut être utilisé directement sans régler le mode d’entrée/sortie.



