





.
.
Points Clés
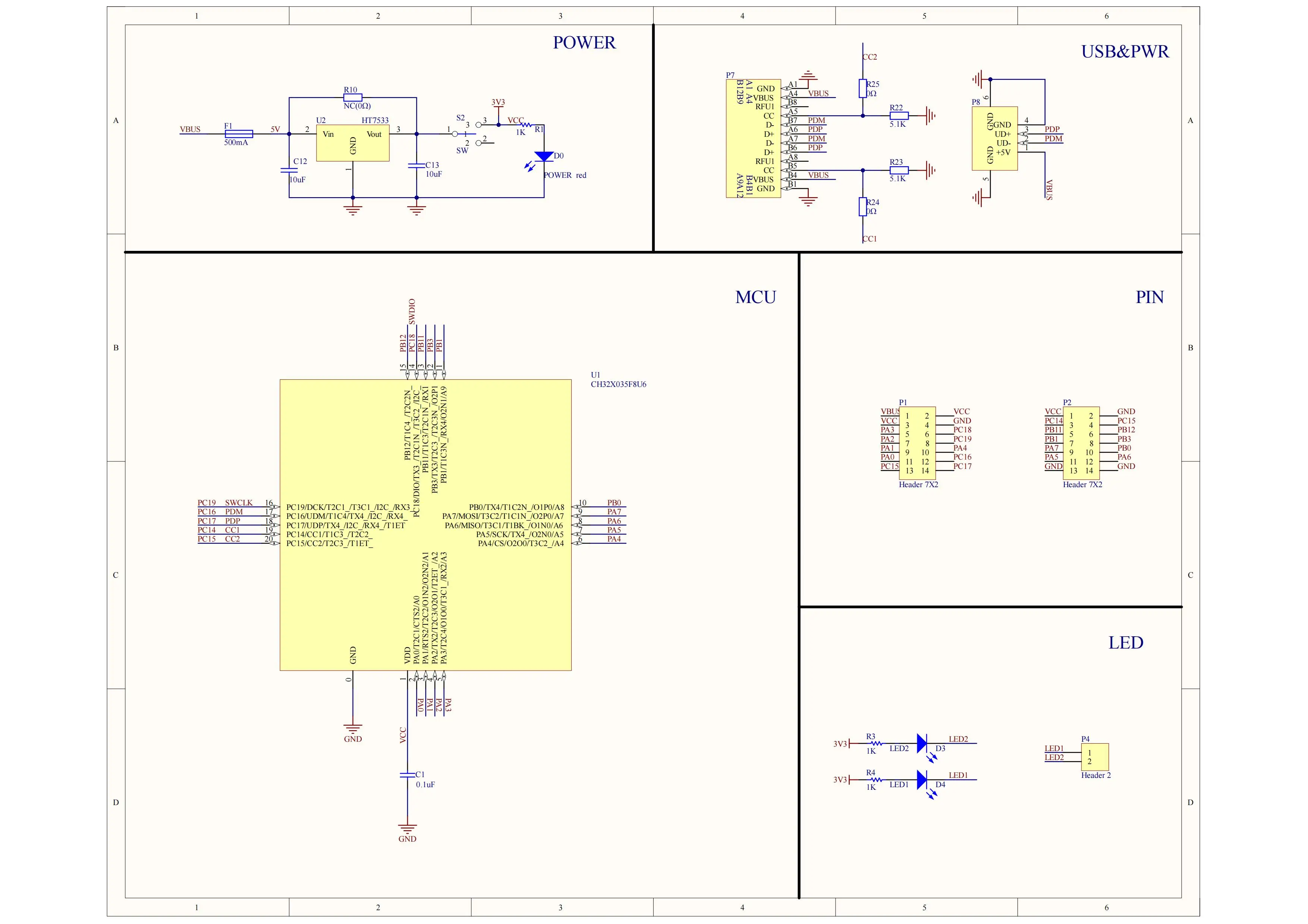
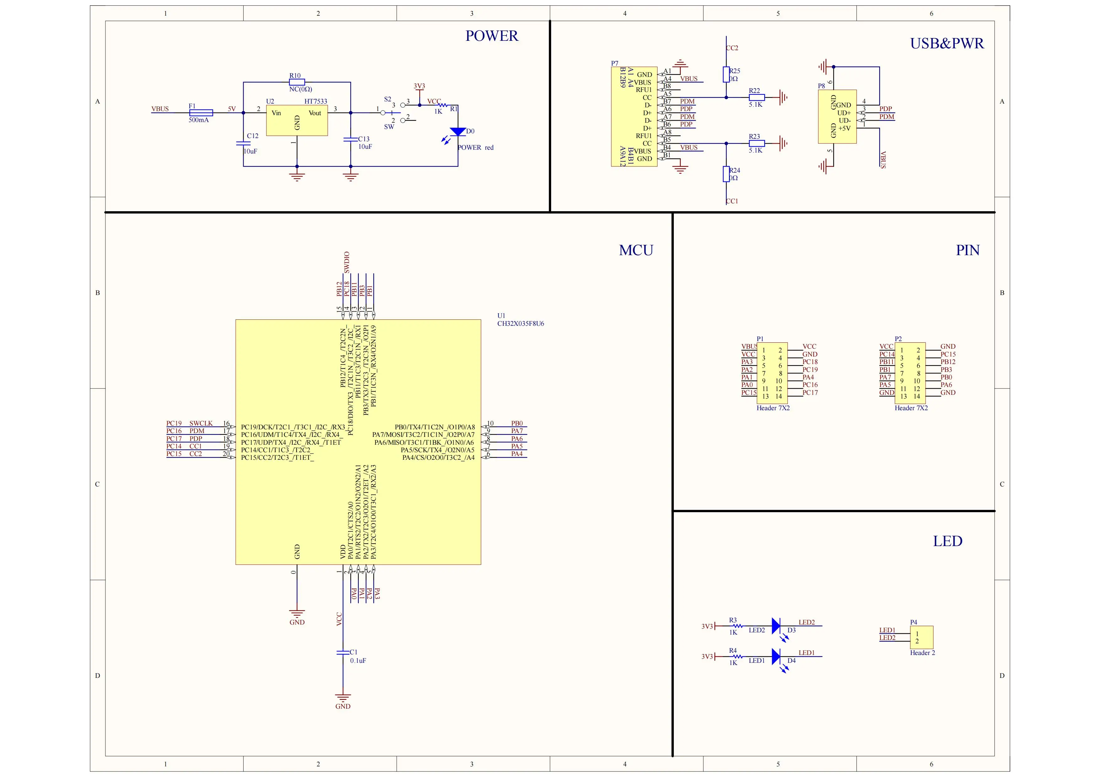
- Carte de développement USB avec MCU RISC-V 32 bits CH32X035
- Prend en charge l’USB PD (Power Delivery)
- Intègre des fonctionnalités ADC (convertisseur analogique-numérique) et OPA (amplificateur opérationnel)
- Idéal pour le développement et l’évaluation de projets
Description du Produit
Option Distinguer:
La CH32X035 Carte de Développement USB + USB PD 32 bits RISC-V MCU ADC OPA CMP éventuelles I Fonction Cartes d’Évaluation kit est une carte de développement USB équipée du microcontrôleur CH32X035 basé sur l’architecture RISC-V 32 bits. Elle est conçue pour le développement et l’évaluation de projets, et prend en charge l’USB PD (Power Delivery).
Contenu du Kit:
- CH32X035G8U6-EVT-R0: Conseil de développement x 1
- CH32X035G8U6-EVT-LinKE: Carte de développement x 1, débogueur x 1
Documentations:
- Fiche technique: https://www.wch.cn/downloads/CH32X035DS0_PDF.html
- Manuel de référence: https://www.wch.cn/downloads/CH32X035RM_PDF.html
Outils et Logiciels
- IDE: MounRiver Studio (MRS)
- EVT (SDK et HDK): https://www.wch.cn/downloads/CH32X035EVT_ZIP.html
Images













Pensées des Clients
Les clients apprécient la polyvalence du CH32X035 Carte de Développement USB + USB PD 32 bits RISC-V MCU ADC OPA CMP éventuelles I Fonction Cartes d’Évaluation kit. Ils soulignent notamment la facilité d’utilisation de l’IDE MounRiver Studio et la qualité des documentations fournies. Cependant, certains ont rencontré des problèmes de compatibilité avec d’autres outils et logiciels.
Avis Personnel
Le CH32X035 Carte de Développement USB + USB PD 32 bits RISC-V MCU ADC OPA CMP éventuelles I Fonction Cartes d’Évaluation kit est un produit complet pour le développement et l’évaluation de projets. Ses fonctionnalités avancées, telles que l’USB PD et les ADC/OPA, en font un outil puissant pour les développeurs. Cependant, il est important de noter les possibles problèmes de compatibilité avec d’autres outils et logiciels.
FAQ
Aucune question fréquemment posée n’est disponible pour le moment.


